伟德国际(bv1946·MACAU集团)源于英国|官方网站-Officials Website
网站首页
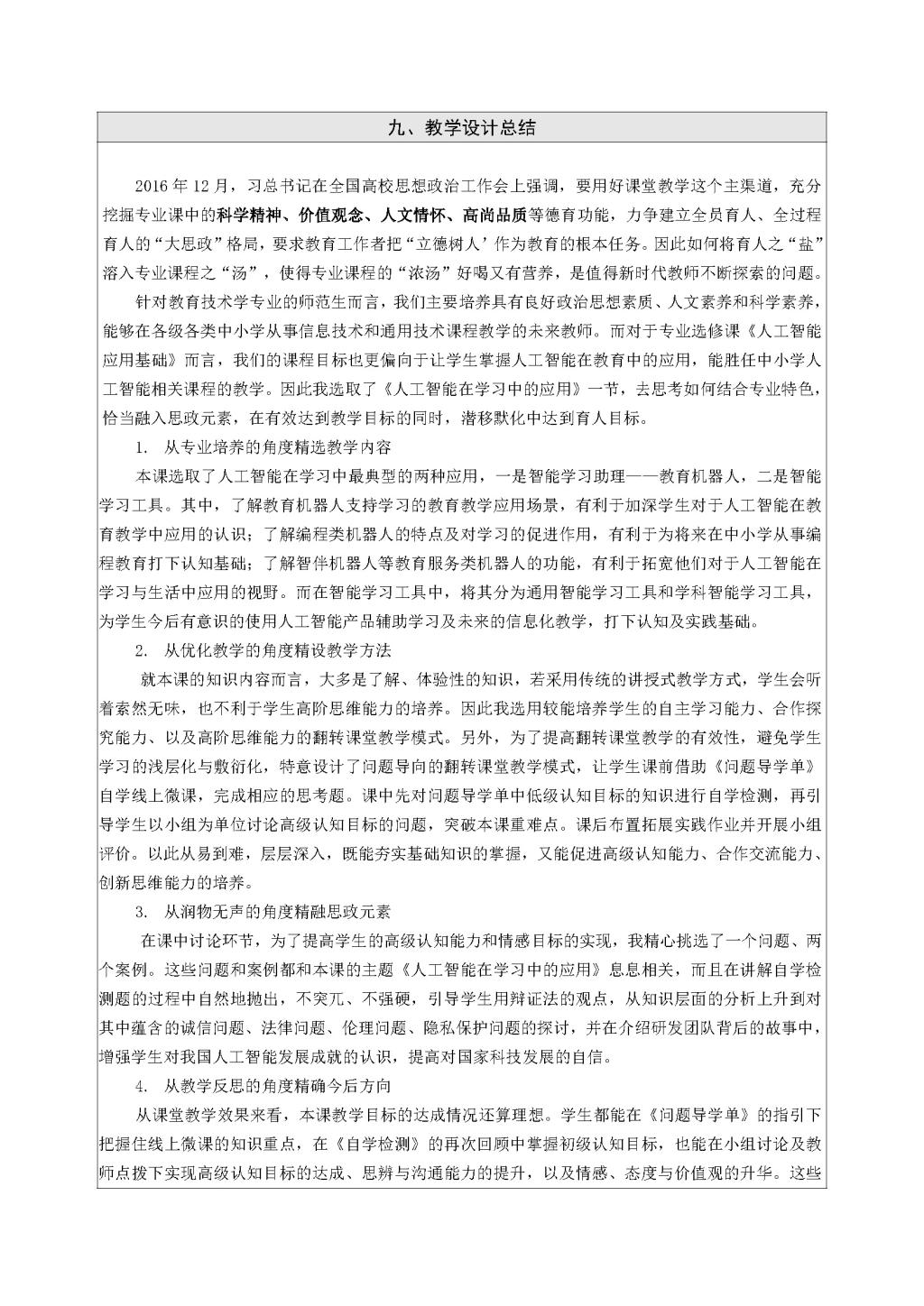
bevitor伟德国际1946动态
通知公告
政策文件
理论研究
教学案例
精彩一课
他山之石
栏目导航
◇ bevitor伟德国际1946动态
◇ 通知公告
◇ 政策文件
◇ 理论研究
◇ 教学案例
◇ 精彩一课
◇ 他山之石
教学案例
网站首页
>
教学案例
> 正文
《人工智能教育应用》教学设计
时间:
2022年04月23日 09:46
来源:
作者:
阅读:
次
上一篇:
《图片选择与处理》教学设计
下一篇:
《教师之爱》--教案